Die besten Mergers & Acquisition Zusammenfassungen

Mergers and Acquisitions.odt

Mergers.jpg


Das Thema Fusion und Übernahmen (im engl. Mergers and Acquisitions) behandelt verschiedene Varianten wie Unternehmen sich zusammenschließen können. Von einer Fusion spricht man, wenn sich zwei oder mehr Unternehmen zusammenschließen und dabei ein neues Unternehmen entsteht. Bei einer Übernahme bzw. Akquisitionen handelt es sich um den Erwerb von einem meist kleineren Unternehmen durch ein größeres Unternehmen. Dies geschieht durch die Übernahme der Mehrheit der Anteile des übernommenen Unternehmens. Kurz gesagt, bei einer Akquisition kauft eine Firma eine andere.
Die Frage ist nun, wie eine Fusion oder Übernahme durchgeführt wird.
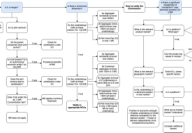
Hier eine kleine Skizze zur Veranschaulichung

Phase 1: Überprüfung vor dem Erwerb: In dieser Phase erfolgt die Selbsteinschätzung des übernehmenden Unternehmens in Bezug auf die Notwendigkeit von Fusionen und Übernahmen (M&A) und eine Strategie für einen Wachstumsplan durch das Ziel.
Phase 2: Ziele suchen und durchsuchen: In dieser Phase werden mögliche Übernahmekandidaten (Unternehmen) identifiziert. Dieser Prozess dient hauptsächlich dazu, eine gute Strategie für das übernehmende Unternehmen auszuarbeiten.
Phase 3: Untersuchung und Bewertung des Ziels: Sobald das geeignete Unternehmen durch Screening identifiziert ist, wird eine detaillierte Analyse dieses Unternehmens durchgeführt.
Phase 4: Sobald das Zielunternehmen ausgewählt ist, besteht der nächste Schritt darin, Verhandlungen aufzunehmen, um zu einer Einigung über eine ausgehandelte Fusion zu gelangen. Dies wird dazu führen, dass die Transaktion durchgeführt wird.
Phase 5: Post-merger Integration: Wenn alle oben genannten Schritte erfolgreich abgeschlossen sind, dann gibt es eine formelle Ankündigung der Zustimmung zur Fusion durch beide beteiligten Unternehmen.
Das Hauptziel von Fusionen und Übernahmen ist es ein synergetisches Wachstum der beteiligten Unternehmen zu erreichen, sowie die Leistung der Unternehmen zu verbessern. Die daraus entstehende Wertschöpfung kann darum als einer der Hauptziele jeder Fusion und Übernahme bezeichnet werden.
Der größere Marktanteil, der in der Regel eine Ursache für Fusionen und Übernahmen ist, führt zur Generierung von mehr Gewinnen und Einnahmen. Der Gewinn aus dem Betrieb kann auch gesteigert werden, wenn das neue Management die Verschwendung oder unproduktiven Aktivitäten effizient bearbeitet und aus dem Betrieb eliminiert wird.
Wenn Industrien in einem gewissen Umfang gewachsen sind, kommt es tendenziell zu einem Punkt der Überkapazität. Wenn immer mehr Unternehmen in die gleiche Branche einsteigen, steigt das Angebot weiter an, und das senkt die Preise weiter. Wenn neue Unternehmen auf den Markt drängen, wird der Angebots-Nachfrage-Graph der bestehenden Unternehmen gestört, was zu einem Preisverfall führt. So fusionieren oder erwerben Unternehmen, um das Überangebot auf dem Markt zu beseitigen und die sinkenden Preise zu korrigieren, denn wenn der Preis zu einem bestimmten Zeitpunkt weiter sinkt, wird es für viele Unternehmen unmöglich, auf dem Markt zu überleben.
Im Hinblick auf den wachstumsfördernden Faktor sind M&A stark rückläufig. Fusionen und Übernahmen erhöhen die Marktanteile und führen zu mehr Gewinn und Einnahmen. Wenn ein Zielunternehmen den Umsatz absorbiert hat und seine Kunden ebenfalls übernommen werden, bringt es mehr Umsatz, mehr Einnahmen und mehr Gewinn.
Unternehmen erhielten im Allgemeinen für Fusionen und Übernahmen die Möglichkeit, die moderne Technologie und die Fähigkeiten des Zielunternehmens zu nutzen. Gewöhnlich besitzen nur wenige Unternehmen exklusiv die Rechte an bestimmten Technologien, und diese Technologien von Grund auf neu aufzubauen ist teurer und schwieriger. Daher ziehen es Unternehmen vor, solche Unternehmen zu fusionieren oder zu übernehmen, um dabei auch an die Technologie zu gelangen. Darüber hinaus bieten die Fusion und Übernahme einen Umfang der gemeinsamen Nutzung von Technologien und Fähigkeiten beider Unternehmen, was zu synergetischem Wachstum und einer verbesserten gemeinsamen Vision führen kann.
Einige Firmen zu klein, um auf dem Markt zu agieren und sehen sich mit höheren Produktionskosten konfrontiert. Ihr Betrieb ist nicht realisierbar und sie kommen nicht in den Genuss von Größenvorteilen. Dies sind die geeignetsten Szenarien, um übernommen zu werden, da sich eine Übernahme als vorteilhaft für das Zielunternehmen erweisen kann, da sie dem Unternehmen helfen würde, auf dem Markt zu überleben und mit Hilfe eines zielsuchenden Unternehmens zeitweise Größenvorteile zu erzielen.

Fusion: Eine Fusion beschreibt die Situation, in der sich Unternehmen zu einem Unternehmen zusammenschließen. Die beiden Unternehmen hören auf einzeln zu existieren und ein neues Unternehmen wird gegründet.
Akquisition: Situation in der die übernehmende Firma die Mehrheit der Anteile an der übernommenen Firma übernimmt. Die übernehmende Gesellschaft besteht weiter.
Fusion: geschieht zwischen Unternehmen, die die gleiche Größe haben.
Akquisition: geschieht, wenn ein größeres Unternehmen ein kleineres Unternehmen erwirbt.
Fusion: Die beiden Unternehmen der gleichen Größe fusionieren mit dem Ziel, die potentiellen Stärken und die finanziellen Gewinne zu erhöhen.
Akquisition: Die beiden Unternehmen, bei denen das größere Unternehmen das kleinere erwirbt, versuchen, die Preisrückgänge zu überwinden. Es macht durchaus Sinn, dass größere Unternehmen kleinere Firmen aufkaufen, denn wie bereits erwähnt, werden mehr Unternehmen, unabhängig von ihrer Größe, den Preis nach unten drücken. Deshalb erwerben große etablierte Unternehmen kleine Firmen, um eine stärke Marktpräsenz zu gewährleisten.
Fusion: Bei einer Fusion kommt die Übernahmevereinbarung zustande, wenn beide Eigentümer gemeinsam beschließen, ihr Geschäft im besten Interesse ihrer Unternehmen zusammenzulegen.
Akquisition: Völlig konträr ist die Übernahmevereinbarung bei einer Akquisition, weil die Vereinbarung meist aggressiv verläuft, was bedeutet, dass das Zielunternehmen nicht kaufbereit ist.
Auf Studydrive findest du jede Menge Lernmaterialien, die dir bei der Kurs- oder Prüfungsvorbereitung helfen werden. Hier findest du Zusammenfassungen und Notizen, Lösungen zu vergangenen Prüfungen und Arbeitsblätter.


