HP oder LP, was bist du?

1,0 GPA an einer Target-Uni, TAS Praktikum in Big4A und CoBa Erfahrung. Normales Leben noch möglich?
Der Trend, einer Karriere in der Wirtschaft nachzugehen, ist so beliebt wie nie zuvor. Dadurch, dass es viele in diesen Bereich zieht, gibt es natürlich viele mehr oder weniger geeignete Kandidat:innen für die jeweiligen Branchen. Doch was heißen diese ganzen Begriffe überhaupt? Werden hier nur Career-Coaches und deren Anhänger getrollt? Möglicherweise.
Was trifft auf dich zu?
Wenn du aber auch schon immer wissen wolltest, ob du HP oder LP bist, dann nimm unten am Quiz teil und find’s heraus.

Falls du aus irgendeinem Grund gar kein Plan haben solltest, worum es hier gerade geht, bist du entweder im falschen Studiengang oder hattest noch nicht die Ehre, in diese Bubble der Wirtschaftswissenschaftsstudiengänge einzutauchen.
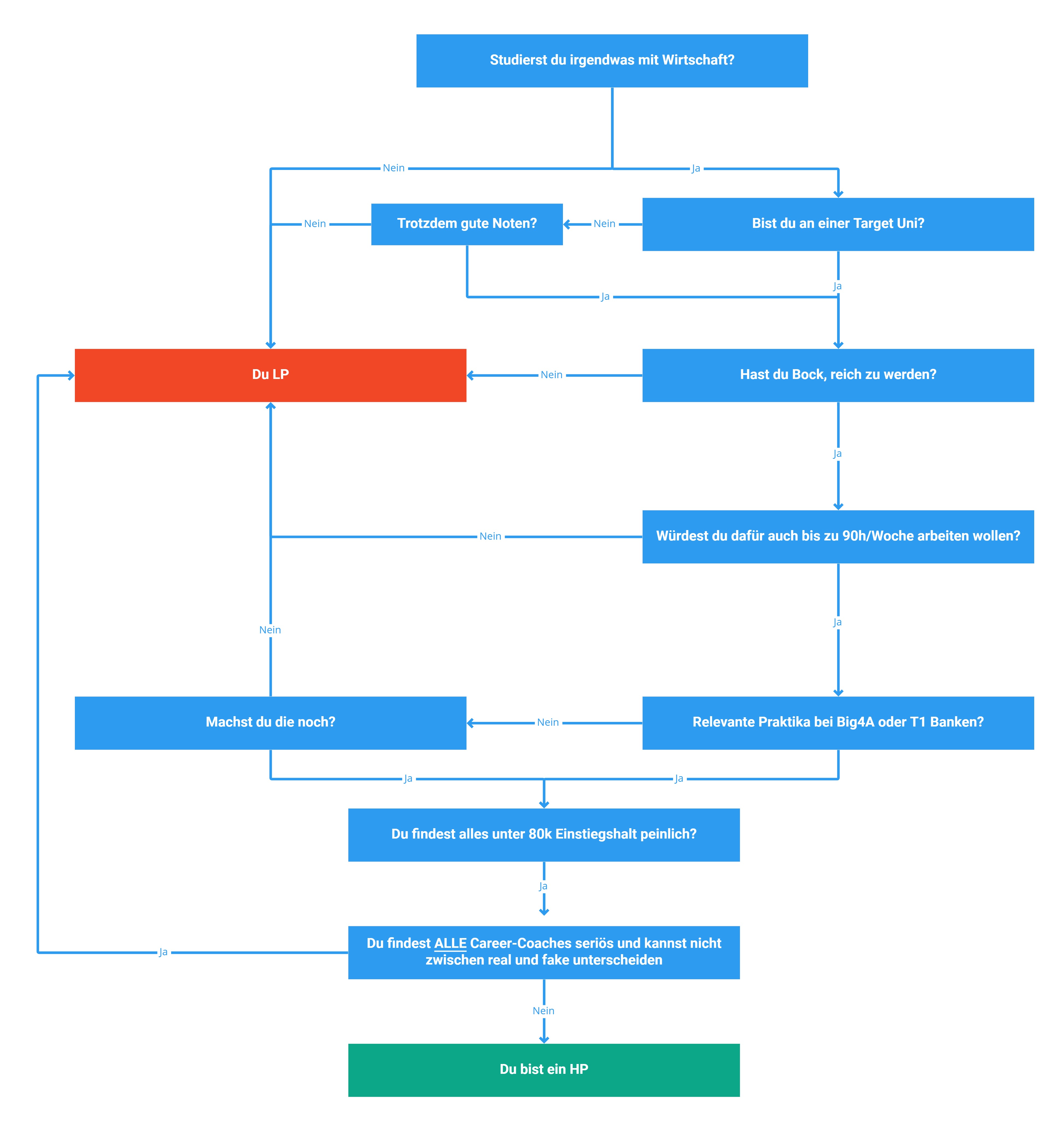
Was bedeutet HP & LP?
HP steht für Highperformer und LP für Lowperformer, eigentlich relativ selbsterklärend.
Diese Begriffe schwirren schon seit längerer Zeit in der Corporate Welt herum. Mittlerweile befinden sie sich aber fast hauptsächlich im Sprachgebrauch von Studierenden. Bezeichnungen, wie „Target-Uni“, „Big4A“ und eben „HP/LP“ sind dabei essenzieller Bestandteil des WiWi-Wortschatzes.
Gerade auch in den jeweiligen Studydrive Gruppen, wie bspw. Wiwi, BWL und VWL in Deutschland dreht sich viel um den „HP-Lifestyle“. 60-90 Wochenstunden im IB (Investmentbanking) oder CoBa (Corporate Banking) arbeiten oder doch im Big4A (Big Four Audit Unternehmen = KPMG, PwC, Deloitte, EY) und bei rund 45-70 Wochenstunden auskommen? Das sind die Fragen, die sich HPs stellen. Alles andere ist halt LP. Für Außenstehende mag das als komplett absurd gelten, doch für die angehenden Management- und Banking-Beschäftigten nicht.
Klar, wird nicht jeder, der davon spricht, auch so enden. Klar meinen das auch viele nicht ernst. Doch für viele WiWi-Studierende ist genau das der Karrierewunsch.
Wenn du nicht in dieser Bubble bist, dich aber trotzdem fragst, was die ganzen Begriffe bedeuten und wieviel da tatsächlich hinter steckt, tauch mit uns noch weiter in die Welt der HPs ein.
Target-Unis
Ein weiterer Begriff, der in diesem Thema omnipräsent ist, ist die „Target-Universität“. Damit ist einfach nur eine Studieneinrichtung gemeint, welche womöglich im Lebenslauf besser aussieht.
In Deutschland spielt es nur im IB oder UB (Unternehmensberatung) ansatzweise eine Rolle, ob du an einer Target-Uni deinen Abschluss machst oder nicht.
Auch hier greifen wieder manche Career-Coaches im Goldgräberrausch ein und küren vermeintliche Target-Unis als ein Must für Studierende, damit diese auch nur den Hauch einer Chance für relevante Praktika oder vernünftige Einstiegsplätze haben.
Generell kannst du dir aber sicher sein, dass du im Bewerbungsprozess nicht direkt aussortiert wirst, weil deine Universität oder Hochschule nicht prestigereich genug sei.
International spielt dieses Konzept tatsächlich eine weitaus wichtigere Rolle, da eine global hoch angesehene Uni natürlich im Ausland beeindrucken kann.
Der große HP Test
Und jetzt die Frage aller Fragen, die du dir stellst: Bist du ein HP oder LP? Um das herauszufinden, haben wir ein total legitimes Quiz erstellt, um dir hier eine Antwort zu liefern:

Spaß beiseite
Tatsächlich gibt es viele Studierende, die überzeugt sind, dass das Leben als hochklassige Investment Banker, Unternehmensberater:innen oder anderen ähnlichen Tätigkeiten ihre Berufung ist.
Echte Manager oder Directors in dieser Branche nennen sich selbst womöglich nicht so oft HP, spiegeln aber dennoch einen Karriereweg wider, den sich viele als Vorbild nehmen. Falls das auch auf dich zutrifft, solltest du immer daran denken, dass du auch ohne Target-Unis oder ausschließlich Praktika bei den Big4 eine erfolgreiche Karriere hinlegen kannst, solang die Leistung und der Ehrgeiz stimmen.
Zuletzt ist es auch klar, dass viel von den HP und LP Konzepten auch oft eher zum trollen, bzw. als Meme-Material gelten und es z.B. überraschenderweise nicht relevant ist, auf welcher Grundschule du warst oder welchen Rosafarbton dein Office-Hemd hat.
Solltest du noch relevante Praktika bspw. bei den Big4 suchen, dann schau doch auf unserer Job-Börse vorbei.

