Die besten Zusammenfassungen für Erfolgskonten im externen Rechnungswesen

Kontenübersicht.pdf
Buchführung & Abschluss

Konten .pdf
Buchführung

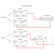
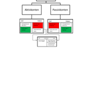
04 Bestandskonten vs. Erfolgskonten.pdf
Buchhaltung

Erfolgskonten und Warenkonten.pdf
Grundlagen des betrieblichen Rechnungswesens


